中学の自然数の指数から一気に実数まで指数を拡張するよ。$2^{-3}$や$4^{\frac{1}{2}}$みたいな計算ができるようになって、指数関数や対数関数の土台になる超重要な単元だ。
Κάνε εγγραφή για να δεις το ΠΕΡΙΕΧΟΜΕΝΟΕίναι δωρεάν!
Πρόσβαση σε όλα τα έγγραφα
Βελτίωσε τους βαθμούς σου
Γίνε μέλος με εκατομμύρια μαθητές
Knowunity AI
Περισσότερα
Μαθήματα
Triangle Congruence and Similarity Theorems
Triangle Properties and Classification
Linear Equations and Graphs
Geometric Angle Relationships
Trigonometric Functions and Identities
Equation Solving Techniques
Circle Geometry Fundamentals
Division Operations and Methods
Basic Differentiation Rules
Exponent and Logarithm Properties
Δείξε όλα τα θέματα
Human Organ Systems
Reproductive Cell Cycles
Biological Sciences Subdisciplines
Cellular Energy Metabolism
Autotrophic Energy Processes
Inheritance Patterns and Principles
Biomolecular Structure and Organization
Cell Cycle and Division Mechanics
Cellular Organization and Development
Biological Structural Organization
Δείξε όλα τα θέματα
Chemical Sciences and Applications
Atomic Structure and Composition
Molecular Electron Structure Representation
Atomic Electron Behavior
Matter Properties and Water
Mole Concept and Calculations
Gas Laws and Behavior
Periodic Table Organization
Chemical Thermodynamics Fundamentals
Chemical Bond Types and Properties
Δείξε όλα τα θέματα
European Renaissance and Enlightenment
European Cultural Movements 800-1920
American Revolution Era 1763-1797
American Civil War 1861-1865
Global Imperial Systems
Mongol and Chinese Dynasties
U.S. Presidents and World Leaders
Historical Sources and Documentation
World Wars Era and Impact
World Religious Systems
Δείξε όλα τα θέματα
Classic and Contemporary Novels
Literary Character Analysis
Rhetorical Theory and Practice
Classic Literary Narratives
Reading Analysis and Interpretation
Narrative Structure and Techniques
English Language Components
Influential English-Language Authors
Basic Sentence Structure
Narrative Voice and Perspective
Δείξε όλα τα θέματα
52
•
Ενημερώθηκε Mar 19, 2026
•
中学の自然数の指数から一気に実数まで指数を拡張するよ。$2^{-3}$や$4^{\frac{1}{2}}$みたいな計算ができるようになって、指数関数や対数関数の土台になる超重要な単元だ。






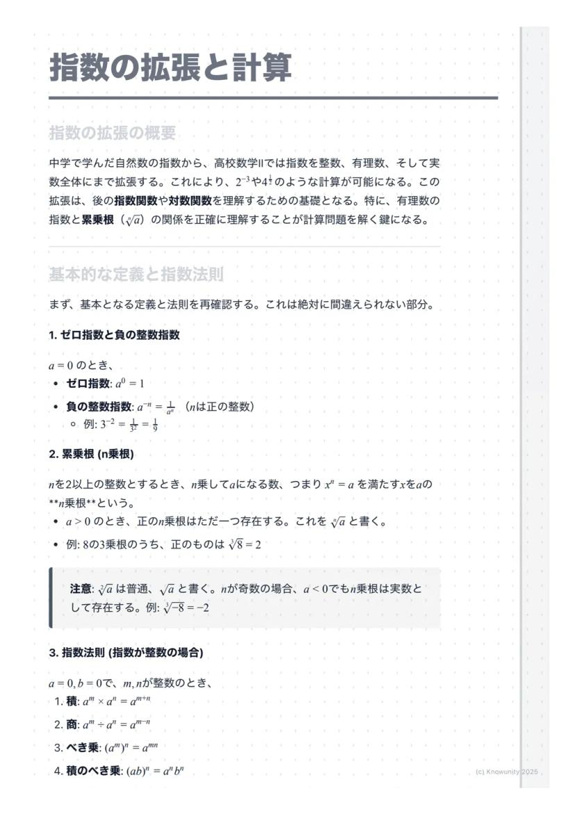
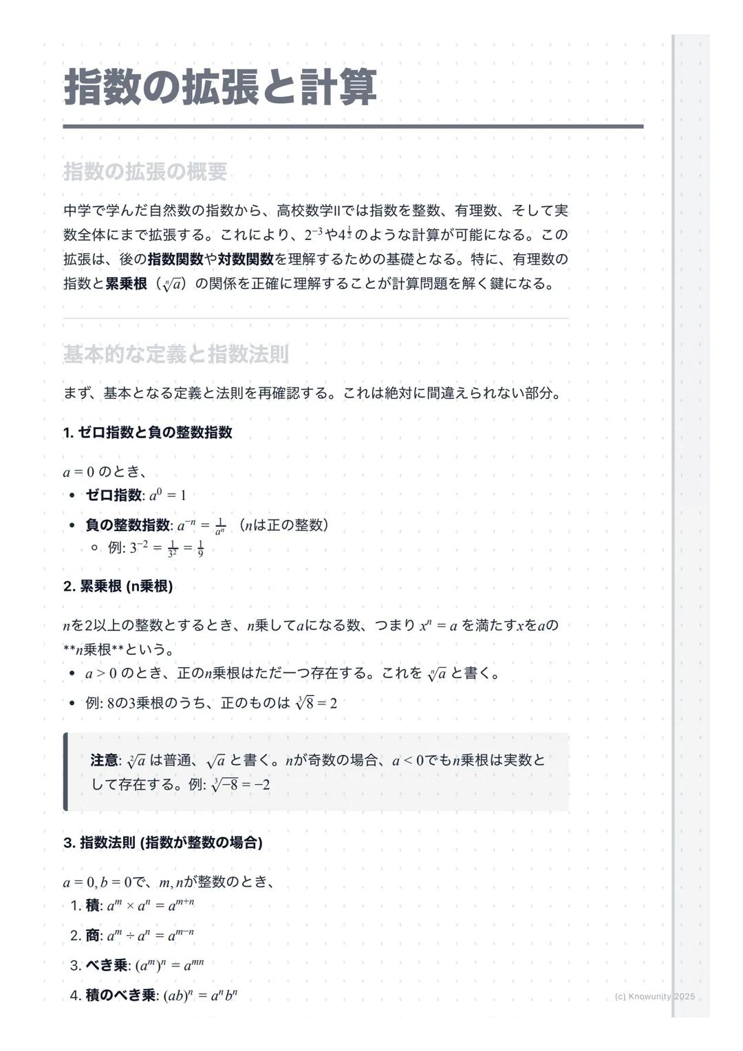
君たちの指数の世界がここから一気に広がるよ。中学では自然数だけだった指数が、整数、有理数、そして実数全体まで使えるようになる。
ゼロ指数と負の整数指数が最初のハードル。は覚えるしかないけど、は「マイナスがついたら逆数にする」と覚えよう。例えば$3^{-2} = \frac{1}{3^2} = \frac{1}{9}$。
**累乗根(n乗根)**はを満たすのこと。なら正の乗根がただ一つ存在して、と書く。のときは。
💡 ポイント: 指数法則は中学と同じ。、、、。これは絶対覚えて!

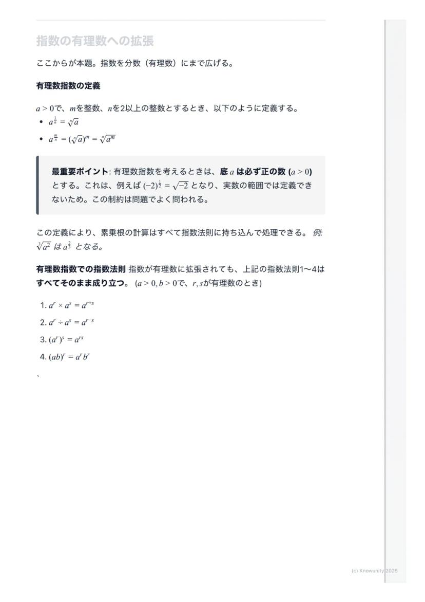
ここからが本格的な高校数学。指数を分数まで拡張するよ。
で、を整数、を2以上の整数とするとき、、と定義する。
超重要:有理数指数を考えるときは、底は必ず正の数にする。なぜならは実数で定義できないから。
この定義のおかげで、累乗根の面倒な計算も指数法則で処理できる。みたいに。
💡 ポイント: 指数法則は有理数指数でもそのまま使える。など、4つの法則すべて健在!

実際に問題を解いて感覚を掴もう。$16^{-\frac{1}{3}}$を計算してみる。
まず底を素因数分解する。$16 = 2^4$。次に指数法則を使う。
$16^{-\frac{1}{3}} = ^{-\frac{1}{3}} = 2^{4 \times } = 2^{-3} = \frac{1}{2^3} = \frac{1}{8}$
手順は①素因数分解 ②指数法則適用 ③負の指数の定義で処理、の3ステップ。
💡 ポイント: 底が大きい数のときは、必ず小さい素数のべき乗で表そう。$81 = 3^432 = 2^5$とか。

を計算する。
戦略:すべての累乗根を分数指数に直してから指数法則でまとめる。
まず変換:、、
式は
指数を通分すると:
答え:(累乗根で表すなら)
💡 ポイント: 複雑な累乗根は必ず分数指数に直す。そうすれば指数法則の足し算・引き算だけで解決!

計算で絶対に注意すべきポイントをチェックしよう。
底の条件を常に意識する。問題文に書いてなくても、があれば暗にが前提。
よくある間違いを表でまとめた:
| 間違いやすい例 | 正しい計算 |
|---|---|
| $\sqrt{a^2 + b^2} = a + b$ | 間違い!$\sqrt{9+16} = 5$だけど$3+4 = 7$ |
| $(2^3)^2 = 2^5$ | 正しくは$2^{3 \times 2} = 2^6 = 64$ |
| $a^{-2} = -a^2$ | 正しくは$a^{-2} = \frac{1}{a^2}$ |
計算の基本方針:①底を素因数分解 ②累乗根を分数指数に変換 ③指数法則で計算 ④必要なら累乗根の形に戻す
💡 試験のコツ: 指数計算は対数関数の基礎にもなる。ここで計算ミスをなくせば、数学II全体の得点力がアップするよ!
Ο AI σύντροφός μας είναι ειδικά σχεδιασμένος για τις ανάγκες των μαθητών. Βασισμένοι στα εκατομμύρια κομμάτια Περιεχομένων που έχουμε στην πλατφόρμα, μπορούμε να παρέχουμε πραγματικά ουσιαστικές και σχετικές απαντήσεις στους μαθητές. Αλλά δεν αφορά μόνο τις απαντήσεις, ο σύντροφος είναι ακόμη περισσότερο για την καθοδήγηση των μαθητών στις καθημερινές τους μαθησιακές προκλήσεις, με εξατομικευμένα προγράμματα μελέτης, κουίζ ή Περιεχόμενα στη Συνομιλία και 100% εξατομίκευση βασισμένη στις δεξιότητες και την ανάπτυξη των μαθητών.
Μπορείτε να κατεβάσετε την εφαρμογή από το Google Play Store και το Apple App Store.
Ναι, έχετε δωρεάν πρόσβαση στο περιεχόμενο της εφαρμογής και στον AI companion μας. Για να ξεκλειδώσετε ορισμένες λειτουργίες της εφαρμογής, μπορείτε να αγοράσετε το Knowunity Pro.
App Store
Google Play
Η εφαρμογή είναι πολύ εύκολη στη χρήση και καλά σχεδιασμένη. Έχω βρει ό,τι έψαχνα μέχρι τώρα και έχω μάθει πολλά από τις παρουσιάσεις! Σίγουρα θα χρησιμοποιήσω την εφαρμογή για μια εργασία του μαθήματος! Και φυσικά βοηθάει πολύ και ως έμπνευση.
Στέφαν Σ
χρήστης iOS
Αυτή η εφαρμογή είναι πραγματικά τέλεια. Υπάρχουν τόσες πολλές σημειώσεις μελέτης και βοήθεια [...]. Το μάθημα που με δυσκολεύει είναι τα Γαλλικά, για παράδειγμα, και η εφαρμογή έχει τόσες επιλογές για βοήθεια. Χάρη σε αυτή την εφαρμογή, έχω βελτιώσει τα Γαλλικά μου. Θα την πρότεινα σε οποιονδήποτε.
Σαμάνθα Κλιχ
χρήστης Android
Ουάου, είμαι πραγματικά εντυπωσιασμένος. Δοκίμασα την εφαρμογή επειδή την είδα διαφημισμένη πολλές φορές και έμεινα άφωνος. Αυτή η εφαρμογή είναι Η ΒΟΗΘΕΙΑ που χρειάζεσαι για το σχολείο και πάνω απ' όλα, προσφέρει τόσα πράγματα, όπως ασκήσεις και φύλλα γεγονότων, που ήταν ΠΟΛΥ χρήσιμα για μένα προσωπικά.
Άννα
χρήστης iOS
Το Knowunity είναι ότι πρέπει Για μαθητές οι οποίοι όντως έχουν την θέληση για μάθηση καθώς δεν είναι σαν τις άλλες εφαρμογές που σου δίνουν απευθείας την λύση όμως σου εξηγούν λεπτομερώς και την σημασία – νόημα αυτού του οποίου ψάχνεις ! Καταπληκτική εφεύρεση ! Ένας από τους λόγους για τον οποίο χαίρομαι που Η τεχνητή νοημοσύνη εξελίσσεται .
Φασαια
χρήστης iOS
τέλειοοο
Λίζα Μ
χρήστης Android
Αυτή η εφαρμογή με έχει κάνει τα θέλω να διαβάζω με βοηθάει πάρα πολύ
Καμαρινός Γ
χρήστης iOS
Η εφαρμογή είναι τέλεια! Το μόνο που χρειάζεται να κάνω είναι να εισάγω το θέμα στη γραμμή αναζήτησης και παίρνω την απάντηση πολύ γρήγορα. Δεν χρειάζεται να παρακολουθήσω 10 βίντεο στο YouTube για να καταλάβω κάτι, άρα εξοικονομώ χρόνο. Τη συνιστώ ανεπιφύλακτα!
Sudenaz Ocak
χρήστης Android
Στο σχολείο ήμουν πολύ κακός στα μαθηματικά, αλλά χάρη στην εφαρμογή τα πάω καλύτερα τώρα. Είμαι τόσο ευγνώμων που δημιούργησες την εφαρμογή.
Greenlight Bonnie
χρήστης Android
Το καλύτερο που υπάρχει αυτό έχω να πω εγώ
Τζούλια Σ
χρήστης Android
με βοηθάει πάρα πολύ στα μαθήματα πρέπει να το κατεβάσετε είναι ότι καλύτερο
Αγγο
χρήστης iOS
ΤΑ ΚΟΥΙΖ ΚΑΙ ΟΙ ΚΑΡΤΕΣ ΜΝΗΜΗΣ ΕΙΝΑΙ ΤΟΣΟ ΧΡΗΣΙΜΑ ΚΑΙ ΛΑΤΡΕΥΩ ΤΟ Knowunity ΤΝ. ΕΙΝΑΙ ΚΥΡΙΟΛΕΚΤΙΚΑ ΣΑΝ ΤΟ CHATGPT ΑΛΛΑ ΠΙΟ ΕΞΥΠΝΟ!! ΜΕ ΒΟΗΘΗΣΕ ΚΑΙ ΜΕ TA ΠΡΟΒΛΗΜΑΤΑ ΜΕ ΤΗ ΜΑΣΚΑΡΑ ΜΟΥ!! ΚΑΘΩΣ ΚΑΙ ΜΕ ΤΑ ΚΑΝΟΝΙΚΑ ΜΟΥ ΜΑΘΗΜΑΤΑ! ΞΕΚΑΘΑΡΑ 😍😁😲🤑💗✨🎀😮
Μαριλου
χρήστης Android
Η εφαρμογή αυτή είναι τέλεια Αν έχεις κάποια κενά ή κάποιος καθηγητής/καθηγητριά σου (ιδιαίτερα αν πας σε δημόσιο ) δεν κάνει καλό μάθημα ή δεν μπορείς να καταλάβεις το so σε βοηθάει με ερωτήσεις και μπορείς να βρεις πολλές σημειώσεις σε μαθήματα από άλλους μαθητές. Εγώ που δυσκολεύομαι με κάποια μαθήματα αυτή η εφαρμογή με έχει βοηθήσει να τα κατανοήσω όσο καλύτερα μπορώ
Thenia
χρήστης iOS
Η εφαρμογή είναι πολύ εύκολη στη χρήση και καλά σχεδιασμένη. Έχω βρει ό,τι έψαχνα μέχρι τώρα και έχω μάθει πολλά από τις παρουσιάσεις! Σίγουρα θα χρησιμοποιήσω την εφαρμογή για μια εργασία του μαθήματος! Και φυσικά βοηθάει πολύ και ως έμπνευση.
Στέφαν Σ
χρήστης iOS
Αυτή η εφαρμογή είναι πραγματικά τέλεια. Υπάρχουν τόσες πολλές σημειώσεις μελέτης και βοήθεια [...]. Το μάθημα που με δυσκολεύει είναι τα Γαλλικά, για παράδειγμα, και η εφαρμογή έχει τόσες επιλογές για βοήθεια. Χάρη σε αυτή την εφαρμογή, έχω βελτιώσει τα Γαλλικά μου. Θα την πρότεινα σε οποιονδήποτε.
Σαμάνθα Κλιχ
χρήστης Android
Ουάου, είμαι πραγματικά εντυπωσιασμένος. Δοκίμασα την εφαρμογή επειδή την είδα διαφημισμένη πολλές φορές και έμεινα άφωνος. Αυτή η εφαρμογή είναι Η ΒΟΗΘΕΙΑ που χρειάζεσαι για το σχολείο και πάνω απ' όλα, προσφέρει τόσα πράγματα, όπως ασκήσεις και φύλλα γεγονότων, που ήταν ΠΟΛΥ χρήσιμα για μένα προσωπικά.
Άννα
χρήστης iOS
Το Knowunity είναι ότι πρέπει Για μαθητές οι οποίοι όντως έχουν την θέληση για μάθηση καθώς δεν είναι σαν τις άλλες εφαρμογές που σου δίνουν απευθείας την λύση όμως σου εξηγούν λεπτομερώς και την σημασία – νόημα αυτού του οποίου ψάχνεις ! Καταπληκτική εφεύρεση ! Ένας από τους λόγους για τον οποίο χαίρομαι που Η τεχνητή νοημοσύνη εξελίσσεται .
Φασαια
χρήστης iOS
τέλειοοο
Λίζα Μ
χρήστης Android
Αυτή η εφαρμογή με έχει κάνει τα θέλω να διαβάζω με βοηθάει πάρα πολύ
Καμαρινός Γ
χρήστης iOS
Η εφαρμογή είναι τέλεια! Το μόνο που χρειάζεται να κάνω είναι να εισάγω το θέμα στη γραμμή αναζήτησης και παίρνω την απάντηση πολύ γρήγορα. Δεν χρειάζεται να παρακολουθήσω 10 βίντεο στο YouTube για να καταλάβω κάτι, άρα εξοικονομώ χρόνο. Τη συνιστώ ανεπιφύλακτα!
Sudenaz Ocak
χρήστης Android
Στο σχολείο ήμουν πολύ κακός στα μαθηματικά, αλλά χάρη στην εφαρμογή τα πάω καλύτερα τώρα. Είμαι τόσο ευγνώμων που δημιούργησες την εφαρμογή.
Greenlight Bonnie
χρήστης Android
Το καλύτερο που υπάρχει αυτό έχω να πω εγώ
Τζούλια Σ
χρήστης Android
με βοηθάει πάρα πολύ στα μαθήματα πρέπει να το κατεβάσετε είναι ότι καλύτερο
Αγγο
χρήστης iOS
ΤΑ ΚΟΥΙΖ ΚΑΙ ΟΙ ΚΑΡΤΕΣ ΜΝΗΜΗΣ ΕΙΝΑΙ ΤΟΣΟ ΧΡΗΣΙΜΑ ΚΑΙ ΛΑΤΡΕΥΩ ΤΟ Knowunity ΤΝ. ΕΙΝΑΙ ΚΥΡΙΟΛΕΚΤΙΚΑ ΣΑΝ ΤΟ CHATGPT ΑΛΛΑ ΠΙΟ ΕΞΥΠΝΟ!! ΜΕ ΒΟΗΘΗΣΕ ΚΑΙ ΜΕ TA ΠΡΟΒΛΗΜΑΤΑ ΜΕ ΤΗ ΜΑΣΚΑΡΑ ΜΟΥ!! ΚΑΘΩΣ ΚΑΙ ΜΕ ΤΑ ΚΑΝΟΝΙΚΑ ΜΟΥ ΜΑΘΗΜΑΤΑ! ΞΕΚΑΘΑΡΑ 😍😁😲🤑💗✨🎀😮
Μαριλου
χρήστης Android
Η εφαρμογή αυτή είναι τέλεια Αν έχεις κάποια κενά ή κάποιος καθηγητής/καθηγητριά σου (ιδιαίτερα αν πας σε δημόσιο ) δεν κάνει καλό μάθημα ή δεν μπορείς να καταλάβεις το so σε βοηθάει με ερωτήσεις και μπορείς να βρεις πολλές σημειώσεις σε μαθήματα από άλλους μαθητές. Εγώ που δυσκολεύομαι με κάποια μαθήματα αυτή η εφαρμογή με έχει βοηθήσει να τα κατανοήσω όσο καλύτερα μπορώ
Thenia
χρήστης iOS
中学の自然数の指数から一気に実数まで指数を拡張するよ。$2^{-3}$や$4^{\frac{1}{2}}$みたいな計算ができるようになって、指数関数や対数関数の土台になる超重要な単元だ。

Πρόσβαση σε όλα τα έγγραφα
Βελτίωσε τους βαθμούς σου
Γίνε μέλος με εκατομμύρια μαθητές
君たちの指数の世界がここから一気に広がるよ。中学では自然数だけだった指数が、整数、有理数、そして実数全体まで使えるようになる。
ゼロ指数と負の整数指数が最初のハードル。は覚えるしかないけど、は「マイナスがついたら逆数にする」と覚えよう。例えば$3^{-2} = \frac{1}{3^2} = \frac{1}{9}$。
**累乗根(n乗根)**はを満たすのこと。なら正の乗根がただ一つ存在して、と書く。のときは。
💡 ポイント: 指数法則は中学と同じ。、、、。これは絶対覚えて!

Πρόσβαση σε όλα τα έγγραφα
Βελτίωσε τους βαθμούς σου
Γίνε μέλος με εκατομμύρια μαθητές
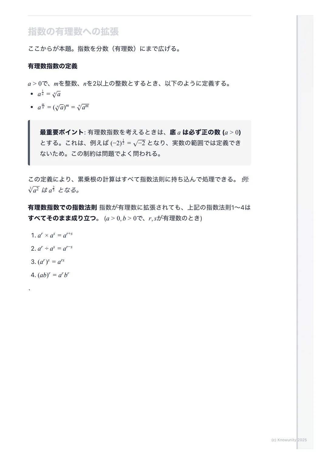
ここからが本格的な高校数学。指数を分数まで拡張するよ。
で、を整数、を2以上の整数とするとき、、と定義する。
超重要:有理数指数を考えるときは、底は必ず正の数にする。なぜならは実数で定義できないから。
この定義のおかげで、累乗根の面倒な計算も指数法則で処理できる。みたいに。
💡 ポイント: 指数法則は有理数指数でもそのまま使える。など、4つの法則すべて健在!

Πρόσβαση σε όλα τα έγγραφα
Βελτίωσε τους βαθμούς σου
Γίνε μέλος με εκατομμύρια μαθητές
実際に問題を解いて感覚を掴もう。$16^{-\frac{1}{3}}$を計算してみる。
まず底を素因数分解する。$16 = 2^4$。次に指数法則を使う。
$16^{-\frac{1}{3}} = ^{-\frac{1}{3}} = 2^{4 \times } = 2^{-3} = \frac{1}{2^3} = \frac{1}{8}$
手順は①素因数分解 ②指数法則適用 ③負の指数の定義で処理、の3ステップ。
💡 ポイント: 底が大きい数のときは、必ず小さい素数のべき乗で表そう。$81 = 3^432 = 2^5$とか。

Πρόσβαση σε όλα τα έγγραφα
Βελτίωσε τους βαθμούς σου
Γίνε μέλος με εκατομμύρια μαθητές
を計算する。
戦略:すべての累乗根を分数指数に直してから指数法則でまとめる。
まず変換:、、
式は
指数を通分すると:
答え:(累乗根で表すなら)
💡 ポイント: 複雑な累乗根は必ず分数指数に直す。そうすれば指数法則の足し算・引き算だけで解決!

Πρόσβαση σε όλα τα έγγραφα
Βελτίωσε τους βαθμούς σου
Γίνε μέλος με εκατομμύρια μαθητές
計算で絶対に注意すべきポイントをチェックしよう。
底の条件を常に意識する。問題文に書いてなくても、があれば暗にが前提。
よくある間違いを表でまとめた:
| 間違いやすい例 | 正しい計算 |
|---|---|
| $\sqrt{a^2 + b^2} = a + b$ | 間違い!$\sqrt{9+16} = 5$だけど$3+4 = 7$ |
| $(2^3)^2 = 2^5$ | 正しくは$2^{3 \times 2} = 2^6 = 64$ |
| $a^{-2} = -a^2$ | 正しくは$a^{-2} = \frac{1}{a^2}$ |
計算の基本方針:①底を素因数分解 ②累乗根を分数指数に変換 ③指数法則で計算 ④必要なら累乗根の形に戻す
💡 試験のコツ: 指数計算は対数関数の基礎にもなる。ここで計算ミスをなくせば、数学II全体の得点力がアップするよ!
Ο AI σύντροφός μας είναι ειδικά σχεδιασμένος για τις ανάγκες των μαθητών. Βασισμένοι στα εκατομμύρια κομμάτια Περιεχομένων που έχουμε στην πλατφόρμα, μπορούμε να παρέχουμε πραγματικά ουσιαστικές και σχετικές απαντήσεις στους μαθητές. Αλλά δεν αφορά μόνο τις απαντήσεις, ο σύντροφος είναι ακόμη περισσότερο για την καθοδήγηση των μαθητών στις καθημερινές τους μαθησιακές προκλήσεις, με εξατομικευμένα προγράμματα μελέτης, κουίζ ή Περιεχόμενα στη Συνομιλία και 100% εξατομίκευση βασισμένη στις δεξιότητες και την ανάπτυξη των μαθητών.
Μπορείτε να κατεβάσετε την εφαρμογή από το Google Play Store και το Apple App Store.
Ναι, έχετε δωρεάν πρόσβαση στο περιεχόμενο της εφαρμογής και στον AI companion μας. Για να ξεκλειδώσετε ορισμένες λειτουργίες της εφαρμογής, μπορείτε να αγοράσετε το Knowunity Pro.
1
Έξυπνα Εργαλεία ΝΕΟ
Μετέτρεψε αυτές τις σημειώσεις σε: ✓ 50+ Ερωτήσεις Εξάσκησης ✓ Διαδραστικές Κάρτες Μνήμης ✓ Πλήρες Προσομοιωτικό Διαγώνισμα ✓ Σχέδια Δοκιμίου
App Store
Google Play
Η εφαρμογή είναι πολύ εύκολη στη χρήση και καλά σχεδιασμένη. Έχω βρει ό,τι έψαχνα μέχρι τώρα και έχω μάθει πολλά από τις παρουσιάσεις! Σίγουρα θα χρησιμοποιήσω την εφαρμογή για μια εργασία του μαθήματος! Και φυσικά βοηθάει πολύ και ως έμπνευση.
Στέφαν Σ
χρήστης iOS
Αυτή η εφαρμογή είναι πραγματικά τέλεια. Υπάρχουν τόσες πολλές σημειώσεις μελέτης και βοήθεια [...]. Το μάθημα που με δυσκολεύει είναι τα Γαλλικά, για παράδειγμα, και η εφαρμογή έχει τόσες επιλογές για βοήθεια. Χάρη σε αυτή την εφαρμογή, έχω βελτιώσει τα Γαλλικά μου. Θα την πρότεινα σε οποιονδήποτε.
Σαμάνθα Κλιχ
χρήστης Android
Ουάου, είμαι πραγματικά εντυπωσιασμένος. Δοκίμασα την εφαρμογή επειδή την είδα διαφημισμένη πολλές φορές και έμεινα άφωνος. Αυτή η εφαρμογή είναι Η ΒΟΗΘΕΙΑ που χρειάζεσαι για το σχολείο και πάνω απ' όλα, προσφέρει τόσα πράγματα, όπως ασκήσεις και φύλλα γεγονότων, που ήταν ΠΟΛΥ χρήσιμα για μένα προσωπικά.
Άννα
χρήστης iOS
Το Knowunity είναι ότι πρέπει Για μαθητές οι οποίοι όντως έχουν την θέληση για μάθηση καθώς δεν είναι σαν τις άλλες εφαρμογές που σου δίνουν απευθείας την λύση όμως σου εξηγούν λεπτομερώς και την σημασία – νόημα αυτού του οποίου ψάχνεις ! Καταπληκτική εφεύρεση ! Ένας από τους λόγους για τον οποίο χαίρομαι που Η τεχνητή νοημοσύνη εξελίσσεται .
Φασαια
χρήστης iOS
τέλειοοο
Λίζα Μ
χρήστης Android
Αυτή η εφαρμογή με έχει κάνει τα θέλω να διαβάζω με βοηθάει πάρα πολύ
Καμαρινός Γ
χρήστης iOS
Η εφαρμογή είναι τέλεια! Το μόνο που χρειάζεται να κάνω είναι να εισάγω το θέμα στη γραμμή αναζήτησης και παίρνω την απάντηση πολύ γρήγορα. Δεν χρειάζεται να παρακολουθήσω 10 βίντεο στο YouTube για να καταλάβω κάτι, άρα εξοικονομώ χρόνο. Τη συνιστώ ανεπιφύλακτα!
Sudenaz Ocak
χρήστης Android
Στο σχολείο ήμουν πολύ κακός στα μαθηματικά, αλλά χάρη στην εφαρμογή τα πάω καλύτερα τώρα. Είμαι τόσο ευγνώμων που δημιούργησες την εφαρμογή.
Greenlight Bonnie
χρήστης Android
Το καλύτερο που υπάρχει αυτό έχω να πω εγώ
Τζούλια Σ
χρήστης Android
με βοηθάει πάρα πολύ στα μαθήματα πρέπει να το κατεβάσετε είναι ότι καλύτερο
Αγγο
χρήστης iOS
ΤΑ ΚΟΥΙΖ ΚΑΙ ΟΙ ΚΑΡΤΕΣ ΜΝΗΜΗΣ ΕΙΝΑΙ ΤΟΣΟ ΧΡΗΣΙΜΑ ΚΑΙ ΛΑΤΡΕΥΩ ΤΟ Knowunity ΤΝ. ΕΙΝΑΙ ΚΥΡΙΟΛΕΚΤΙΚΑ ΣΑΝ ΤΟ CHATGPT ΑΛΛΑ ΠΙΟ ΕΞΥΠΝΟ!! ΜΕ ΒΟΗΘΗΣΕ ΚΑΙ ΜΕ TA ΠΡΟΒΛΗΜΑΤΑ ΜΕ ΤΗ ΜΑΣΚΑΡΑ ΜΟΥ!! ΚΑΘΩΣ ΚΑΙ ΜΕ ΤΑ ΚΑΝΟΝΙΚΑ ΜΟΥ ΜΑΘΗΜΑΤΑ! ΞΕΚΑΘΑΡΑ 😍😁😲🤑💗✨🎀😮
Μαριλου
χρήστης Android
Η εφαρμογή αυτή είναι τέλεια Αν έχεις κάποια κενά ή κάποιος καθηγητής/καθηγητριά σου (ιδιαίτερα αν πας σε δημόσιο ) δεν κάνει καλό μάθημα ή δεν μπορείς να καταλάβεις το so σε βοηθάει με ερωτήσεις και μπορείς να βρεις πολλές σημειώσεις σε μαθήματα από άλλους μαθητές. Εγώ που δυσκολεύομαι με κάποια μαθήματα αυτή η εφαρμογή με έχει βοηθήσει να τα κατανοήσω όσο καλύτερα μπορώ
Thenia
χρήστης iOS
Η εφαρμογή είναι πολύ εύκολη στη χρήση και καλά σχεδιασμένη. Έχω βρει ό,τι έψαχνα μέχρι τώρα και έχω μάθει πολλά από τις παρουσιάσεις! Σίγουρα θα χρησιμοποιήσω την εφαρμογή για μια εργασία του μαθήματος! Και φυσικά βοηθάει πολύ και ως έμπνευση.
Στέφαν Σ
χρήστης iOS
Αυτή η εφαρμογή είναι πραγματικά τέλεια. Υπάρχουν τόσες πολλές σημειώσεις μελέτης και βοήθεια [...]. Το μάθημα που με δυσκολεύει είναι τα Γαλλικά, για παράδειγμα, και η εφαρμογή έχει τόσες επιλογές για βοήθεια. Χάρη σε αυτή την εφαρμογή, έχω βελτιώσει τα Γαλλικά μου. Θα την πρότεινα σε οποιονδήποτε.
Σαμάνθα Κλιχ
χρήστης Android
Ουάου, είμαι πραγματικά εντυπωσιασμένος. Δοκίμασα την εφαρμογή επειδή την είδα διαφημισμένη πολλές φορές και έμεινα άφωνος. Αυτή η εφαρμογή είναι Η ΒΟΗΘΕΙΑ που χρειάζεσαι για το σχολείο και πάνω απ' όλα, προσφέρει τόσα πράγματα, όπως ασκήσεις και φύλλα γεγονότων, που ήταν ΠΟΛΥ χρήσιμα για μένα προσωπικά.
Άννα
χρήστης iOS
Το Knowunity είναι ότι πρέπει Για μαθητές οι οποίοι όντως έχουν την θέληση για μάθηση καθώς δεν είναι σαν τις άλλες εφαρμογές που σου δίνουν απευθείας την λύση όμως σου εξηγούν λεπτομερώς και την σημασία – νόημα αυτού του οποίου ψάχνεις ! Καταπληκτική εφεύρεση ! Ένας από τους λόγους για τον οποίο χαίρομαι που Η τεχνητή νοημοσύνη εξελίσσεται .
Φασαια
χρήστης iOS
τέλειοοο
Λίζα Μ
χρήστης Android
Αυτή η εφαρμογή με έχει κάνει τα θέλω να διαβάζω με βοηθάει πάρα πολύ
Καμαρινός Γ
χρήστης iOS
Η εφαρμογή είναι τέλεια! Το μόνο που χρειάζεται να κάνω είναι να εισάγω το θέμα στη γραμμή αναζήτησης και παίρνω την απάντηση πολύ γρήγορα. Δεν χρειάζεται να παρακολουθήσω 10 βίντεο στο YouTube για να καταλάβω κάτι, άρα εξοικονομώ χρόνο. Τη συνιστώ ανεπιφύλακτα!
Sudenaz Ocak
χρήστης Android
Στο σχολείο ήμουν πολύ κακός στα μαθηματικά, αλλά χάρη στην εφαρμογή τα πάω καλύτερα τώρα. Είμαι τόσο ευγνώμων που δημιούργησες την εφαρμογή.
Greenlight Bonnie
χρήστης Android
Το καλύτερο που υπάρχει αυτό έχω να πω εγώ
Τζούλια Σ
χρήστης Android
με βοηθάει πάρα πολύ στα μαθήματα πρέπει να το κατεβάσετε είναι ότι καλύτερο
Αγγο
χρήστης iOS
ΤΑ ΚΟΥΙΖ ΚΑΙ ΟΙ ΚΑΡΤΕΣ ΜΝΗΜΗΣ ΕΙΝΑΙ ΤΟΣΟ ΧΡΗΣΙΜΑ ΚΑΙ ΛΑΤΡΕΥΩ ΤΟ Knowunity ΤΝ. ΕΙΝΑΙ ΚΥΡΙΟΛΕΚΤΙΚΑ ΣΑΝ ΤΟ CHATGPT ΑΛΛΑ ΠΙΟ ΕΞΥΠΝΟ!! ΜΕ ΒΟΗΘΗΣΕ ΚΑΙ ΜΕ TA ΠΡΟΒΛΗΜΑΤΑ ΜΕ ΤΗ ΜΑΣΚΑΡΑ ΜΟΥ!! ΚΑΘΩΣ ΚΑΙ ΜΕ ΤΑ ΚΑΝΟΝΙΚΑ ΜΟΥ ΜΑΘΗΜΑΤΑ! ΞΕΚΑΘΑΡΑ 😍😁😲🤑💗✨🎀😮
Μαριλου
χρήστης Android
Η εφαρμογή αυτή είναι τέλεια Αν έχεις κάποια κενά ή κάποιος καθηγητής/καθηγητριά σου (ιδιαίτερα αν πας σε δημόσιο ) δεν κάνει καλό μάθημα ή δεν μπορείς να καταλάβεις το so σε βοηθάει με ερωτήσεις και μπορείς να βρεις πολλές σημειώσεις σε μαθήματα από άλλους μαθητές. Εγώ που δυσκολεύομαι με κάποια μαθήματα αυτή η εφαρμογή με έχει βοηθήσει να τα κατανοήσω όσο καλύτερα μπορώ
Thenia
χρήστης iOS